


发烧音质,超值之选
BasX TA1 :
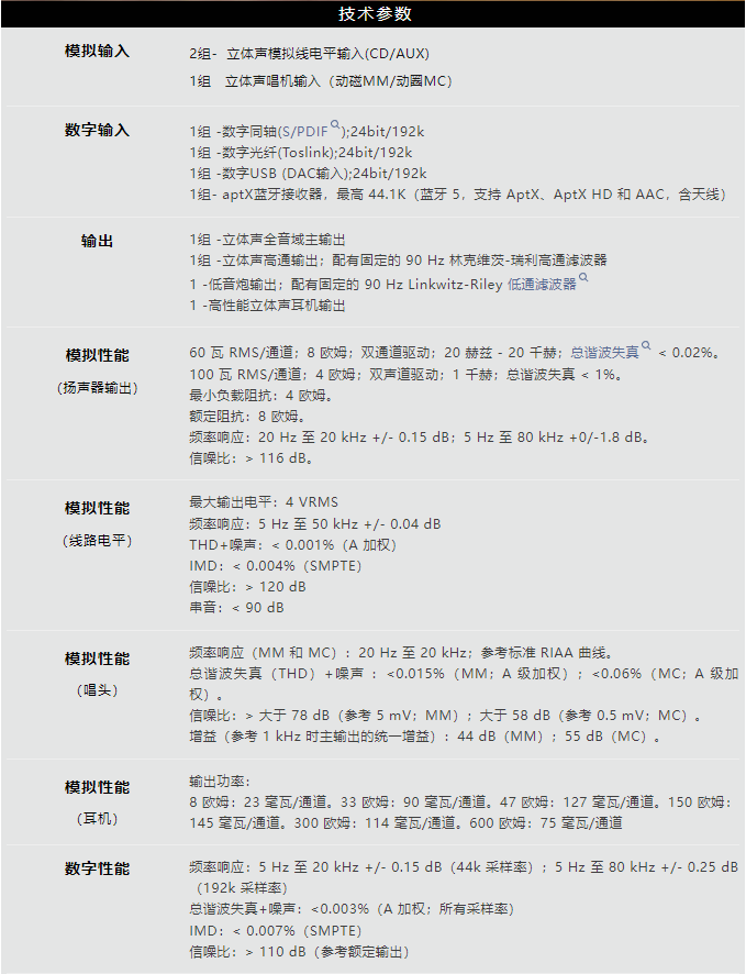
立体声前置放大器/DAC/调谐器/合并机功放

立体声 FM 调谐器

独立低音炮输出
DAC
内置 DAC

数字输入

唱头前置放大器

AptX HD 蓝牙接收器

功能一览
解码
同轴/光纤:192kHz/24b
输入
蓝牙、光纤、同轴、黑胶唱机、模拟输入
输出
低音炮输出、模拟输出、耳机

蓝牙连接 随时聆听
600NE支持蓝牙连接,与手机等配对后
可播放手机或APP里的个人音乐收藏



细节决定品质
控制旋钮 时尚精密操控 高品质电容 提供大动态声音所需电能 镀金端子减小传输损耗 声音更纯净 屏蔽板 抗外界噪音干扰











